米乐·(中国)股份有限公司米乐

AAV股票代码
688238
腺相关病毒股票代码
688238
米乐·(中国)股份有限公司
公司活动

【Circulation】瑞金医院闫小响/陈康/张瑞岩/王计秋教授团队发现蛋白激酶DYRK1B调控心肌能量代谢参与心力衰竭新机制

时间:2022-03-14 热度:

背景介绍
 

 

心力衰竭是各种心脏疾病的终末阶段,也是目前危害人类健康的重大公共卫生问题,尽管规范化的药物治疗显著改善心衰的临床症状,但其主要心血管事件如心衰再住院、心血管死亡发生率仍居高不下。因此,深入探索心力衰竭发生发展的病理生理过程和具体机制,有助于改善心衰患者的心功能和远期预后。研究表明,能量代谢对正常心功能的维持至关重要,而心肌能量受损与心力衰竭的发生发展密切相关。因此,深入挖掘心肌能量代谢的调节因子对心力衰竭的治疗有重要的临床价值。

 

既往研究发现,蛋白激酶系统在心肌能量代谢与心力衰竭的发生发展中扮演着重要角色。其中,DYRK1B属于双特异性酪氨酸蛋白激酶家族成员,并广泛参与到肿瘤生成、细胞生长发育、能量代谢等过程。DYRK1B第102位点激活突变与中心性肥胖、糖尿病、早发冠心病的发生有关,然而其是否参与心衰及其分子机制尚不明确。
 

2022年3月2日,上海交通大学医学院附属瑞金医院心脏内科闫小响教授团队Circulation发表DYRK1B-STAT3 drives cardiac hypertrophy and heart failure by impairing mitochondrial bioenergetics的研究论文,揭示DYRK1B是心肌能量代谢异常和心力衰竭的核心驱动因子,探究其潜在机制。DOI: 10.1161/CIRCULATIONAHA.121.055727

 

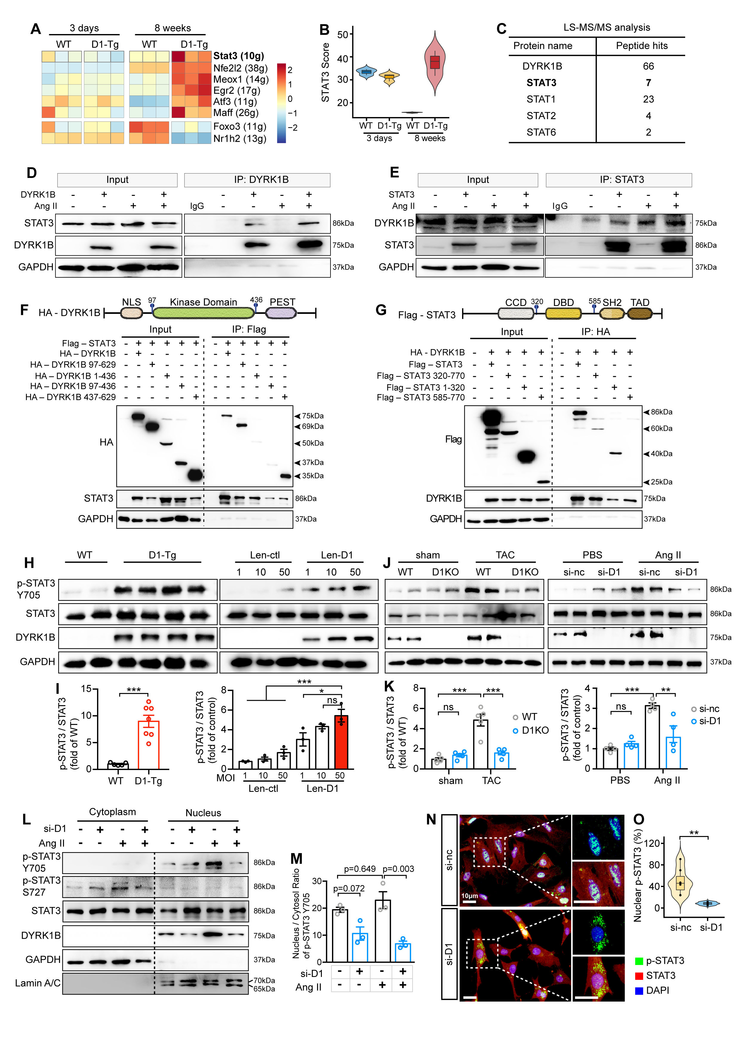
首先,研究者分析扩张性心肌病(DCM)和肥厚性心肌病(HCM)患者的RNA-seq的测序数据,发现只有DYRK1B,而非DYRK家族的其他成员,在HCM和DCM心脏组织中显著升高。与此一致,DYRK1B蛋白水平在压力超负荷(TAC)诱导心衰小鼠心脏组织中显著升高,提示DYRK1B与心肌肥厚和心力衰竭的发生密切相关。


 

 

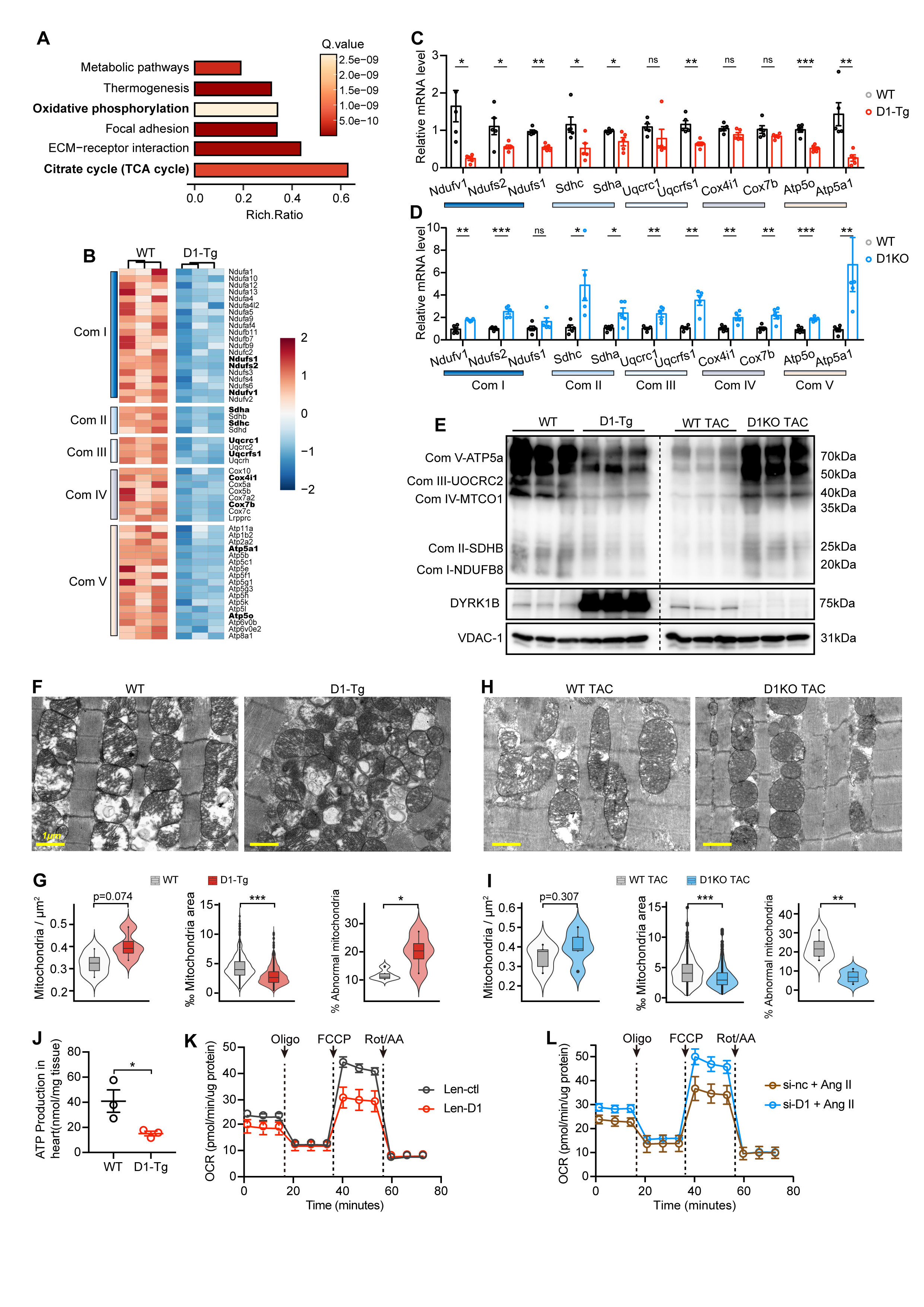
为进一步阐明DYRK1B参与心力衰竭的功能和机制,研究者构建了DYRK1B心脏特异性转基因和敲除小鼠,发现DYRK1B过表达直接导致自发性心力衰竭的发生;而DYRK1B敲除显著抑制TAC诱导的心肌肥厚和心力衰竭。通过RNA-seq测序、代谢组学、Seahorse和电镜分析,发现DYRK1B过表达导致线粒体电子传递链复合物表达、线粒体氧化磷酸化水平下降、线粒体能量生成障碍和心力衰竭的发生。


 

然而,DYRK1B是通过何种机制参与心肌能量代谢与心力衰竭的发生发展?研究者利用RNA-seq测序、免疫共沉淀技术和质谱分析发现DYRK1B介导的心力衰竭与STAT3激活有关,DYRK1B通过其PEST结构域与STAT3的CCD结构域结合,导致STAT3第705位点的磷酸化和细胞核内聚集,抑制线粒体能量生成的关键调节因子PGC-1α的表达,最终导致心肌细胞线粒体能量生成障碍和心力衰竭的发生。

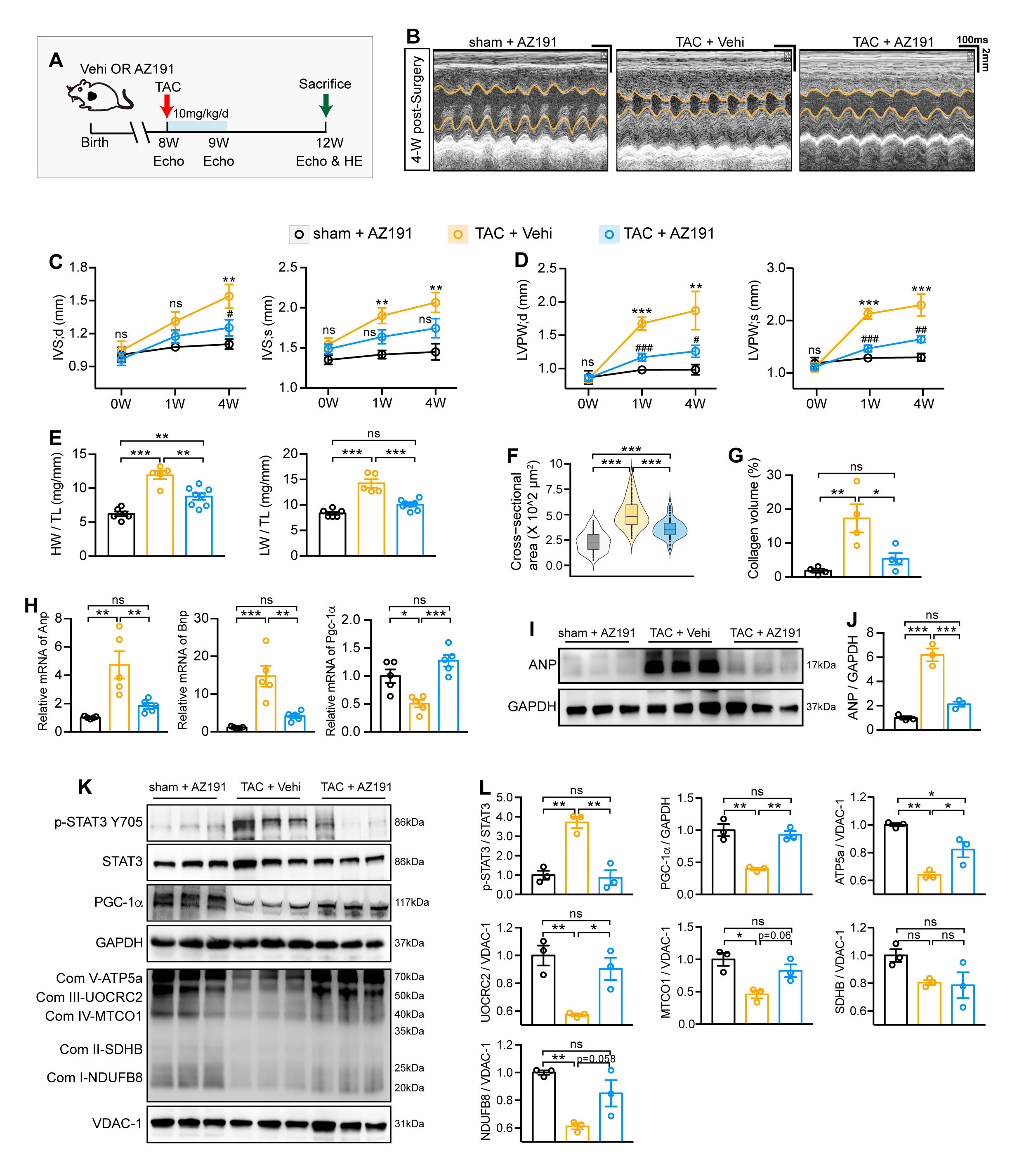
为推动临床转化,研究者分别使用DYRK1B抑制剂和STAT3抑制剂探究其潜在临床转化价值,发现STAT3抑制剂(S31-201)能够显著减轻DYRK1B过表达引起的线粒体能量代谢受损和心功能不全,而使用DYRK1B抑制(AZ191)减轻TAC手术引起的STAT3激活、线粒体能量受损和心室肥厚发生。


 

结论

 

综上所述,DYRK1B-STAT3信号轴通过抑制PGC-1α的表达致线粒体能量代谢受损参与心力衰竭的发生发展。该研究工作为心肌能量代谢调控心力衰竭的发生发展提供了新的靶点和思路,另一方面也丰富了DYRK1B在心血管疾病尤其是在心力衰竭发生发展中的病理作用,为将来通过调控心肌细胞能量代谢预防和治疗心力衰竭提供实验依据和理论支持。

 

上海交通大学医学院附属瑞金医院心脏内科庄玲芳博士为论文的第一作者,上海交通大学医学院附属瑞金医院心脏内科闫小响教授、陈康教授、张瑞岩教授和瑞金医院内分泌代谢科王计秋教授为论文的共同通讯作者。该课题得到国家自然科学基金优青项目、重点国合、重大研究计划和上海市优秀学术带头人等项目的资助。


● 米乐生物有幸为该研究提供ADV包装服务。

 

 
 

招聘

 

瑞金医院心脏内科是教育部确定的首批博士授予点,是国家重点学科、国家重点临床专科、211工程重点学科,上海市“高校创新团队建设”一期和二期单位。目前是上海市心脏介入质量控制中心挂靠单位、卫生部心血管介入诊疗技术培训基地(冠脉介入/心律失常)、卫生部心血管疾病临床路径专家单位、首批中国心房颤动介入诊疗技术培训示范基地、首批中国心衰中心建设单位、上海市室性心律失常诊治中心(主中心)、上海交通大学医学院冠心病诊治中心、卫生部临床药理基地,拥有上海交通大学心血管病研究所,是转化医学重大基础设施重要组成部分。在复旦版专科排行榜,近5年本学科位列全国第6-9位,科研排名位列全国前5位。

 

在院领导的长期指导和支持下,张瑞岩/闫小响教授领导的急性心梗课题组与内分泌代谢病学科长期紧密合作,依托急性心梗多中心临床队列和样本库,开展急性心梗早期诊断、多模态影像评估、精准分型、再灌注优化策略、发病机制和治疗靶点探索研究,取得系列创新性成果,先后在Circulation(2019, 2022)、Circulation Research(2014, 2017, 2020)、JCI(2016)等心血管著名刊物发表成果,揭示急性心梗和心功能不全的发病机制和多个治疗靶点,并进行相关RCT临床试验,推动临床诊治的进展。
 
上海交通大学医学院附属瑞金医院心脏内科/上海交通大学医学院心血管病研究所张瑞岩/闫小响教授团队长期致力于急性心梗的临床和基础转化研究,研究所长期招聘青年PI和优秀博士后及研究生。有意者请将个人简历等材料发至:https://jinshuju.net/f/ZqXwZt
一键拨号 一键导航
扫码反馈

扫一扫,反馈当前页面

咨询反馈
扫码关注

米乐生物

返回顶部
米乐