代谢应激与射血分数保留心衰紧密关联,射血分数保留心衰(HFpEF)背景下的代谢变化如何影响心肌炎症尚不清楚。钠-葡萄糖转运体2抑制剂(SGLT2i)是一种治疗2型糖尿病的新型降糖药物,最近发现对HFpEF也有效。
意大利Humanitas研究院的Gianluigi Condorelli教授团队在Circulation上发表题为“Single-Cell RNA Sequencing Reveals Metabolic Stress-Dependent Activation of Cardiac Macrophages in a Model of Dyslipidemia-Induced Diastolic Dysfunction”的研究。利用ApoE KO小鼠建立高脂血症诱导的HFpEF疾病模型,通过单细胞转录组、转录组以及代谢组表征了代谢应激对心脏巨噬细胞细胞的影响,并发现了SGLT2is可作为靶向特定表型HFpEF的潜在治疗靶点。
关键研究结果
结果1.代谢应激诱导的HFpEF小鼠模型
ApoE KO WD(西方饮食)小鼠是一种常用的动脉粥样硬化模型,且表现出与HFpEF相关的并发症,如代谢功能障碍等,因此研究了ApoE KO小鼠喂食WD是否会发生HFpEF(图1A)。ApoE KO小鼠逐渐出现心肌重构(图1B)。在喂养 WD 7 周和 12 周后,ApoE KO WD 小鼠的舒张功能受损,舒张压显著升高,肺重量显著增加(图 1D-G)。此外,ApoE KO WD小鼠的冠状动脉血流储备减少,表明小鼠的内皮功能受损(图1H)。这些结果表明:喂食 WD 的ApoE KO 小鼠表现出HFpEF特定表型。
图1 ApoE KO WD小鼠表现出HFpEF特定表型
结果2.单细胞转录组测序鉴定 HFpEF心脏免疫细胞群特征
为了分析 HFpEF的炎症特征,对心脏 CD45+ 分选细胞进行了 scRNA-seq 分析。确定了7种主要免疫细胞类型,包括巨噬细胞、T 细胞、ILC2 like、DC、B 细胞、NK细胞、单核细胞/PMN等(图 2A-C)。鉴于巨噬细胞的高丰度和已知的促进舒张功能障碍的作用,对这一免疫群体特征进行详细描述。巨噬细胞共分为4个亚群,包括TIM4+(高表达Timd4和Lyve1)、MHC IIhigh(高表达H2-Aa 和 H2-Eb1)、CCR2+(高表达Ccr2 和 Tnip3) 和 IFN stimulated(高表达Ifit3和Irf7)(图 2D-E)。为了确定不同巨噬细胞亚群的特定功能,进行了IPA富集分析。Timd4+巨噬细胞富集了具有抗炎特性的核受体信号通路;MHC II和 CCR2+巨噬细胞富集了促炎通路;干扰素信号与IFN stimulated巨噬细胞独特相关(图 2F)。总之,证实了小鼠心脏中存在常驻(促进修复)和招募(促进炎症)的心脏驻留的巨噬细胞。
图2 HFpEF心脏免疫细胞群特征
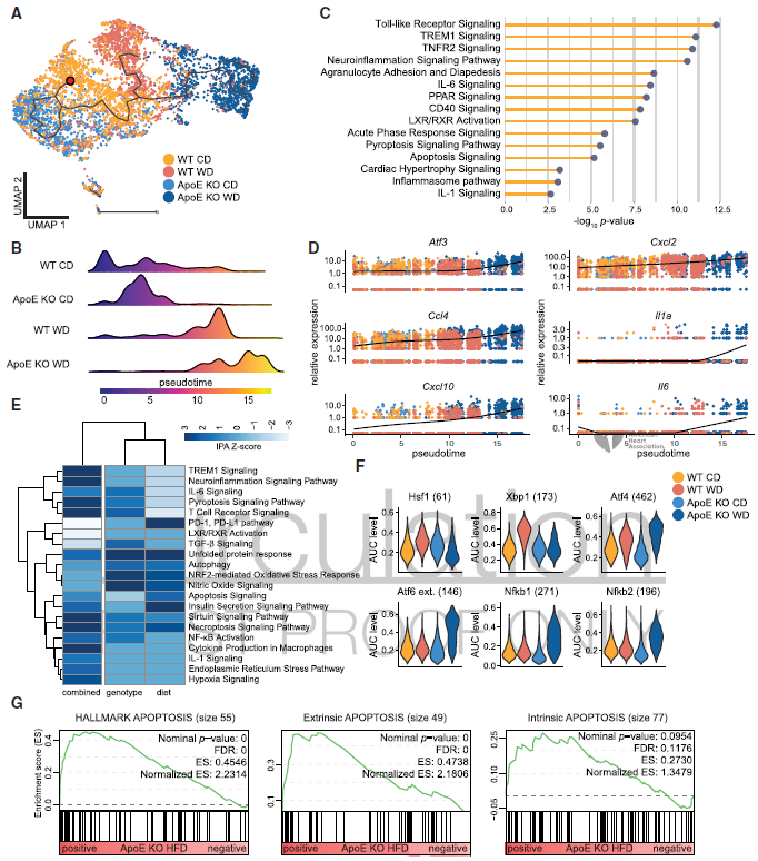
结果3.揭示代谢应激对巨噬细胞的影响
为了确定疾病进展过程中巨噬细胞的转录动态,使用 Monocle3 并以 WT CD 为起点构建了伪时间轨迹(图 3A-B)。伪时间轨迹的发展主要由饮食驱动,当饮食和基因型结合时,达到一个终极转录状态,而基因型单独作用仅有微弱影响(图 3B)。为了探索沿伪时间轨迹分化过程中的基因表达特征,进行了核心模块计算。发现模块2 与 HFpEF独特关联,模块2基因主要富集在神经炎症信号、TREM1、TNF-α、IL-6 和 IL-1介导的信号通路以及 T 细胞活化和凋亡等(图 3C-D)。单纯饮食或基因型会导致一系列代偿性适应反应的激活,包括:HFpEF 中失调的未折叠蛋白反应;可改善高脂饮食致肥效应的一氧化氮信号转导;NRF2介导的氧化应激反应;以及自噬途径(图 3E)。相比之下,饮食和基因型的结合与炎症(即 IL-1、IL-6、TGF-β、巨噬细胞中细胞因子的产生和模式识别受体的作用)和应激(Endoplasmic reticulum stress pathway)相关通路的激活有关。
SCENIC 分析发现了一个 HFpEF 条件下特有的细胞群。虽然基因型和饮食单独会导致各自的TFs被激活,但两者结合会增加更多TFs的活性(图 3F)。基因富集分析证实,在 HFpEF 条件下,细胞凋亡的内在和外在通路被特异性激活(图 3G)。
图3 代谢应激对巨噬细胞的影响
结果4.代谢应激HFpEF的心脏炎症
血脂异常是与心脏新陈代谢的特定改变有关,而这些改变反过来又会促进炎症环境的形成。为此采用非靶向代谢组进一步评估了 WD 7 周后左心室的代谢物表达情况。在ApoE KO WD组中,44%的代谢物发生了特异性改变,其中大部分来自脂质途径(图4A-B)。虽然WT和ApoE KO小鼠体内饱和脂肪酸和单不饱和脂肪酸水平的增加程度相似,但WD与ApoE KO小鼠左心室中多不饱和脂肪酸的显著减少以及中链和长链酰基肉碱的增加有关(图4C和4D)。鉴于饱和脂肪酸和酰基肉碱具有促炎特性,而不饱和脂肪酸具有抗炎和保护心脏的作用,推测心脏代谢变化可能是心脏处于促炎状态的原因。
在受调控的代谢产物中,长链饱和脂肪酸laurate (C12)和myristate (C14) 在ApoE KO-WD 小鼠左心室中的含量增加(图 4E)。为了测试这些饱和脂肪酸是否能促进巨噬细胞的促炎性活化,从 WT和ApoE KO 小鼠的骨髓中获取了巨噬细胞,并将其暴露于单独的月桂酸酯、单独的肉豆蔻酸酯或两种脂肪酸组合中(图 4F)。值得注意的是,ApoE KO的骨髓衍生巨噬细胞在暴露于脂肪酸后,Tnf、Il6、Cxcl10 和 Cxcl2 的表达明显增加(图 4G)。揭示了代谢应激驱动巨噬细胞活化的细胞基础,表明局部心脏环境的变化可使巨噬细胞向炎症表型倾斜。
图 4 ApoE KO和WT小鼠心脏的代谢组分析
结果5.揭示了巨噬细胞与心肌细胞的调控轴
ApoE KO WD小鼠表现出明显的心脏肥大,心肌细胞受损(图5A-B)。巨噬细胞和心肌细胞之间的直接串联与包括代谢性心肌病在内的多种病理情况下的心脏重塑有关。活化的巨噬细胞释放的细胞因子和趋化因子可导致肥大、细胞死亡和左心室功能障碍等有害影响。为此,从小鼠心脏中分离出心肌细胞进行了RNA seq分析。在心肌细胞中发现的 356 个受显著调控的基因中,预测这些基因是巨噬细胞分泌的配体的靶标(图 5C 和 5D)。发现巨噬细胞-心肌细胞通讯轴上的靶标主要富集于几种心脏应激通路,如肥厚、纤维化、自噬和 WNT/β-catenin 信号转导(图 5E)。
NicheNet分析发现TNF-α、IL-15 和 IL-6 等可诱导与心脏功能障碍有关的基因,包括肥大基因标志物 Fos、Myc 和 Irf141;此外,TGF-β 和 BMP6 之间的相互作用可能是调节心脏重塑的另一个重要轴心(图 5D)。IL-15 与氧化应激反应基因(如 Fos、Sod 和 Mafk)之间的相互作用也可能通过激活 NRF2 氧化反应途径导致心脏功能障碍(图 5C 和 5D)。与 NicheNet 的结果一致的是,新生儿心肌细胞暴露于 TNF-α、IL-6、IL-15 或三者联合作用时,可显著诱导多个靶基因的表达,包括 Irf1、Angptl4、Fos 和 Cpt1b(图 5F)。综上所述,表明活化的巨噬细胞可通过激活多种应激相关途径直接促进心肌细胞功能障碍。
图 5 巨噬细胞-心肌细胞的调控轴
结果6.达格列净可减轻代谢应激相关 HFpEF 的心肌炎症反应
达格列净(钠-葡萄糖转运体2抑制剂,SGLT2i)是最有希望治疗心房颤动的一类新型药物,可通过使巨噬细胞极化为抗炎状态。为测试 SGLT2i是否能改善心脏免疫浸润状况,对喂食 WD 7 周并出现舒张功能障碍的ApoE KO 小鼠随机接受 SGLT2i或药物治疗 8 周(图 6A)。达格列净改善了心脏肥大和舒张功能障碍,并减轻了肺充血(图 6B-D)。值得注意的是,SGLT2i治疗诱导了Timd4+巨噬细胞丰度的完全恢复(图6E)。
为了研究SGLT2i是否会影响心脏内巨噬细胞的转录特征,通过 FACS 分离了心脏驻留 Ccr2- 细胞和招募Ccr2+ 细胞,并进行了 RNA-seq 分析。在Ccr2-巨噬细胞中,SGLT2i分别显著调节了104个和276个基因的表达,表明SGLT2i对心脏免疫浸润有直接影响。在明显下调的基因中,有与HFpEF特别相关的促炎细胞因子和趋化因子:Il1a、Il1b、Tnf、Cxcl10 和 Ccl2(图6F)。在受SGLT2i负面影响的通路中,有几条通路涉及炎症激活和细胞应激反应(图 6G)。总之,证实了 SGLT2i 的多效应抗炎作用,并提出了一种令人感兴趣的可能性,即SGLT2i对心功能不全的有益作用也可能是通过其恢复 Timd4+ 巨噬细胞的丰度和平衡功能而产生的。
图 6 SGLT2i改善心功能并逆转炎症活化
原文链接:
https://www.ahajournals.org/doi/abs/10.1161/CIRCULATIONAHA.122.062984
米乐服务
米乐生物提供多组学服务(如转录组、Astral蛋白组、非靶向代谢组、表观组和微生物组等)和时空组学服务,如单细胞转录组测序(10x、墨卓、寻因等多平台scRNA-seq /snRNA-seq)和空间转录组测序(10x Visium、10x CytAssist、10x Visium HD、Xenium),助力您的科研研究!
业务咨询
米乐生物成立于2013年,作为深耕细胞和基因治疗核心领域的高新技术企业,专注于为细胞和基因治疗的基础研究提供基因治疗载体研制、基因功能研究、药物靶点及药效研究等CRO服务;为细胞与基因治疗药物的研发提供工艺开发及测试、IND-CMC药学研究、临床样品及商业化产品的GMP生产等CDMO服务;为再生医学及抗衰领域提供细胞制备、重组蛋白/外泌体等细胞衍生物生产、细胞存储等技术服务。致力于推动细胞和基因治疗及相关健康产业的技术开发及转化应用,造福生命健康。