米乐·(中国)股份有限公司米乐

AAV股票代码
688238
腺相关病毒股票代码
688238
米乐·(中国)股份有限公司
蛋白质组学

TMT蛋白质组定量

  TMT™(Tandem Mass Tag™)技术是由美国Thermo Scientific公司研发的一种多肽体外标记技术。该技术采用10种同位素的标签,通过特异性标记蛋白多肽N末端或赖氨酸侧链基团,而后进行串联质谱分析,可同时比较10组不同样品中蛋白质的相对含量。
  TMT技术是常用的差异蛋白质组学技术,在疾病标记物筛选、药物作用靶点、动植物抗病/抗胁迫机制、动植物发育分化机理等领域都有广泛应用。

技术优势

灵敏度高:低丰度蛋白也能检测出
适用范围广:几乎可对任何物种的各类蛋白质进行分离鉴定
高通量:能同时对10组样本中包含的蛋白进行鉴定及表达差异分析
高效:液相色谱与串联质谱连用,自动化操作,分析速度快,分离效果好

技术路线

  • 蛋白质样品提取
  • 酶解为肽段
  • TMT标记
  • 液相色谱分离
  • Orbitrap Fusion-LC-MS/MS
  • 信息分析

分析内容

蛋白质鉴定统计分析
ii. 功能注释
1) 总蛋白质GO分析
2) 蛋白质Pathway通路分析
iii. 差异蛋白分析
1) 差异蛋白GO富集分析
2) 差异蛋白的Pathway通路富集分析

样本类型

细胞,组织,尿液,全血,血清,血浆,总蛋白等
建议总蛋白起始量(单次):≥ 500 μg,浓度≥1μg/μL

案例展示

环境温度升高对微生物群落的影响

研究背景

全球温度升高会对微生物群落造成影响,进而直接影响全球生态系统。科学家们在温度对微生物群落的群落结构和特定的代谢过程做了许多研究,而较少使用组学手段对整个群落的反应做出全面的评估。

研究内容

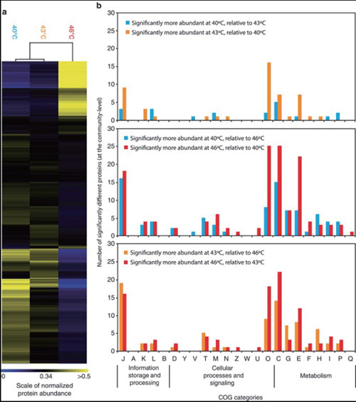
本文首次将TMT标记定量蛋白质组学技术应用在微生物群落研究上,精确地和可重复地在40℃、43℃和46℃三个温度条件下定量到上千个微生物蛋白质。作者发现,温度升高会引起单个微生物和整个群落的氨基酸代谢相关蛋白质上调,并抑制两类螺菌属微生物的固碳蛋白表达,然而在高温下第三类螺菌属微生物固碳蛋白则显著上调。
生物群落蛋白丰度变化分析

研究结果

定量蛋白质组学技术可以用于群落微生物研究,能鉴定到与代谢、生长、信号与压力反应等过程相关的上千个差异表达蛋白,并能在生态群落中对单个微生物组实现定量蛋白质组学研究。

参考文献

Mosier A C, Li Z, Thomas B C, et al. Elevated t emperature alt ers proteomic responses of ind ividual organisms within a bio film community. The ISME journal. 9:180-194 (2015). (IF: 9.328)

常见问题

1. iTRAQ及TMT等标记定量蛋白质组技术有什么特点?
iTRAQ以及TMT等标记定量蛋白质组技术分辨率高,细胞样品最多可鉴定超过6000个蛋白,并且绝大多数蛋白都有定量和定性信息;其次是通量高,可以一次最多完成8个(iTRAQ)或者10个(TMT)样品的实验,特别适合于多组样品间的同时比较以及生物学过程的动态检测。

2. 没有全基因组数据的物种该如何进行蛋白的鉴定?
对于已经公布全基因组序列的物种,可以在得到全序列后构建本地建库并进行本地检索;对于未进行全基因组测序的物种,可以采用近缘物种的数据库或者EST数据以及转录组数据进行检索。

一键拨号 一键导航
扫码反馈

扫一扫,反馈当前页面

咨询反馈
扫码关注

米乐生物

返回顶部
米乐